WebMoney決済 概要
概要
WebMoney決済は、ビットキャッシュ株式会社が発行するインターネット専用のプリペイド型電子マネーです。
WebMoney決済画面への誘導の仕方は、Web連動型とメール利用型の2種類があります。
- 決済金額の上限:200,000円
- 決済金額の下限:1円
- 利用可能地域 / 通貨:日本 / JPY
- 返金 / 金額変更:WebMoneyクイックのみ可 / 不可
WebMoney決済を始めるには
-
契約の確認・申込
ご利用にはWebMoney決済の契約が必要です。未契約の場合は営業担当へご連絡ください。 -
テスト環境での動作確認
テスト環境に関する情報はこちらを確認してください。 -
本番稼働開始
動作確認完了後、本番運用を開始します。
都度のお支払い、WebMoneyクイックいずれかのご契約となります。
ご契約については営業担当までご相談ください。
接続方式のサポート
| 接続方式 | サポート状況 | 関連リンク |
|---|---|---|
| OpenAPIタイプ | ✖ 非対応 | |
| プロトコルタイプ | ✔ 対応 | API仕様(idPass) |
| リンクタイプ Plus | ✖ 非対応 |
取引状態
WebMoney決済で取り得る取引状態は以下の通りです。
| 表示名 | コード | 説明 |
|---|---|---|
| 未決済 | UNPROCESSED | 決済が完了していない状態(お客様のご注文途中の離脱が主な原因) |
| 要求成功 | REQSUCCESS | 決済が正常に完了し、お支払い準備が整った状態(まだお客様は支払っていません) |
| 決済開始 | PAYSTART | WebMoneyでの認証中の状態(まだお客様は支払っていません) |
| 決済完了 | PAYSUCCESS | お客様がお支払いした状態 |
| 決済失敗 | PAYFAIL | 入力誤りやシステムトラブル等の原因でお支払いに失敗した状態 |
| 期限切れ | EXPIRED | お客様がお支払いを行わず、有効期限が切れた状態 (お支払いのためには、再度ご注文が必要です) |
| 返品 | RETURN | 決済内容を取り消した状態 |
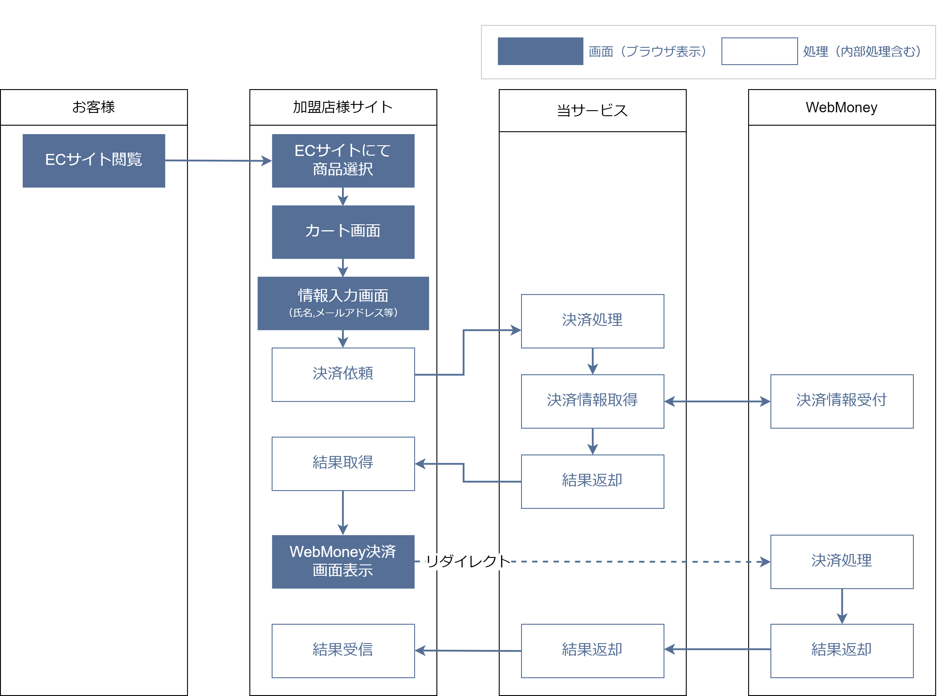
WebMoney決済画面への誘導の流れ
Web連動型

メール利用型

WebMoneyクイック決済
WebMoneyクイック決済では、初回購入時にお客様ごとのクイックIDへプリペイド番号を登録します。
次回以降は同じクイックIDで決済することで、WebMoney決済画面への誘導なしで決済を完了できます。
詳細は処理フロー(プロトコルタイプ)を確認してください。
WebMoneyプリペイド番号を登録するためのIDです。
加盟店様にてお客様ごとにユニークなIDを割り当ててください。
既存のIDを指定した場合は、既存のIDに登録されたプリペイド番号から決済されます。
返金
返金は、WebMoneyクイックの取引のみ実施できます。
- 返金方法:お客様のWebMoneyポイントとして返還
- 全額返金のみ可能(一部返金は不可)
- 返金可能期間:決済完了日から180日以内
金額変更
金額変更はできません
お支払い前後に関わらず、ご注文後の金額変更は行えません。
金額変更が必要な場合
お支払い前の場合
お客様にメールを破棄していただき、再度注文するよう案内してください。
お支払い後の場合
加盟店様とお客様間で、直接差額分を調整してください。
支払期限
お支払い開始(WebMoneyの画面を表示する)までの期限
お支払い開始(WebMoneyの画面を表示する)までの期限は、
0~30日(最長30日間、日単位、0日は当日中)で設定できます。
期限内にお支払いを開始していれば、期限を越えてもお支払いすることができます。
この支払期限を超過して入金されるケースとしては、支払期限内に支払手続きが開始され、支払操作のタイムアウト時間内に、支払操作が完了した場合が想定されます。
例:
①お客様が、支払期限日の23:30 頃、支払操作を開始
②お客様が、翌日の支払操作のタイムアウトが発生する前の0:25 頃にWebMoneyでの支払操作を完了
お支払い開始からお支払いを完了するまでの期限
お支払い完了までの期限はお支払い画面を表示後、60分以内です。
タイムアウトの計測開始時刻は、支払手続き開始IFが呼び出された時点です。
例:支払期限日数に1日を指定した場合
1月1日 14:00 決済実行
1月2日 23:50 WebMoneyにてお支払い開始
1月2日 23:59 お支払い開始期限
1月3日 0:49 お支払い完了期限

お客様への通知
メール利用型の自動送信メール
メール利用型では、お客様宛てに「WebMoney決済手続きのご案内」を送信します。
メールの件名および送信元メールアドレスは変更できません。
- 件名:WebMoney決済手続きのご案内
- 送信元メールアドレス:
system@p01.mul-pay.com
送信元や文面を変更したい場合は、自動送信機能を利用せず、加盟店様にてメール送信の仕組みを構築してください。
WebMoney支払い画面
WebMoneyの支払い画面のイメージは以下の通りです。
| No | パラメータ名称 | 内容 |
|---|---|---|
| 1 | 商品名(ItemName) | 商品・サービス名です |
| 2 | 利用金額(Amount)+税送料(Tax) | 利用金額と税送料の合計です |
ロゴ画像
必ずロゴマーク利用ガイドラインを確認の上利用してください。